研究生公派项目流程
发布日期:2019-03-29 阅读次数:6285次 来源: 作者:
201*年国家公派研究生项目一览表及项目指南
北京交通大学国家公派研究生项目网页
http://gs.njtu.edu.cn/cms/item/1166/
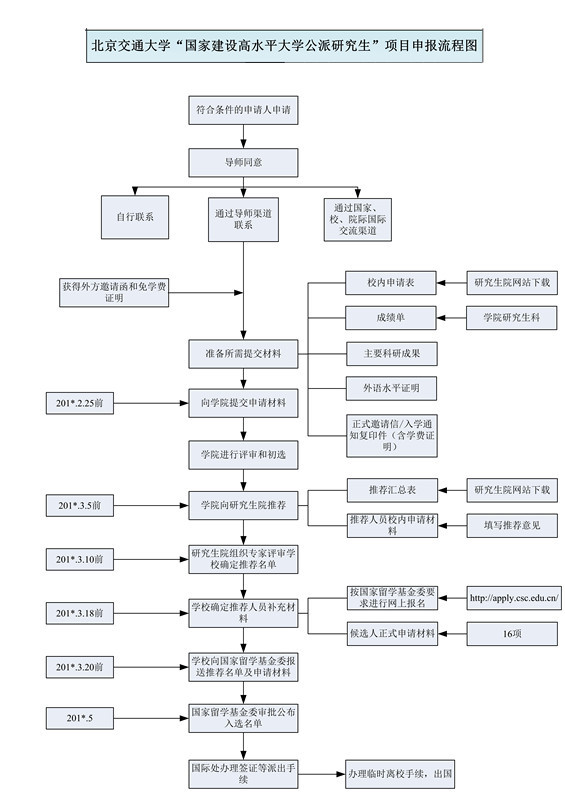
申报流程图如下:

201*年国家公派研究生项目一览表及项目指南
北京交通大学国家公派研究生项目网页
http://gs.njtu.edu.cn/cms/item/1166/
申报流程图如下:

地址:北京市海淀区上园村3号北京交通大学机械工程楼
邮编:100044
版权所有:中国·太阳集团(tcy8722·官方网站)SunCityGroup|欢迎莅临
联系我们
BJTUICP备12092801
School of Mechanical,Electronic and Control Engineering
